Hi
會員登入
最新消息
關於漁會
聯絡我們
商品專區
防疫海鮮組
澎湖優鮮
料理教室
漁業體驗遊
常見問題
訂購單下載
最 / 新 / 消 / 息
首頁
> 最新消息 >
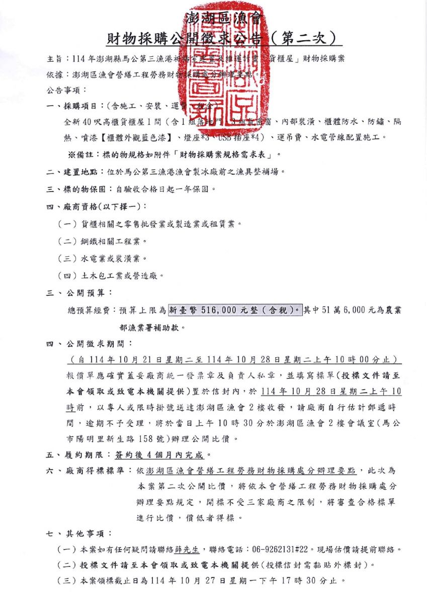
無法決標公告(114年澎湖縣馬公市第三漁港祈禱室建置及維運計畫「貨櫃屋」財物採購案第二次公開比價)
無法決標公告(114年澎湖縣馬公市第三漁港祈禱室建置及維運計畫「貨櫃屋」財物採購案第二次公開比價)
推文
文章發佈時間:2025-10-29
上一頁
下一頁
立即來電
加入好友
加入會員
會員登入
我要結帳
0
購物清單
回首頁
追蹤清單
會員登入
加入會員
0
我要結帳